Business Process Management Explained: A Step-by-Step Guide from Definition to Practice
In this article, we will cover the definitions of business process and business process management, and we will also look into the business process management (BPM) lifecycle. Additionally, we will discuss some key concepts related to business process improvement projects.
If you are looking to learn more about business processes, this is a great starting point. And if you are already familiar with them, this article will help you identify any missing elements and improve your foundational knowledge.
What Is a Process?
Processes describe how we do things to achieve a goal. In simple terms:
A process is a set of activities that transform input into a valuable output or outcome, helping us achieve one or more objectives.
Take the example of the Customer Problem Management process. The goal of this process is to resolve customer problems in a timely manner and ensure customer satisfaction.
The input is a customer problem. A customer might call us, fill out a digital form, or visit our office or store to report an issue. This input is referred to in BPM terminology as a Trigger or Start Event.
Then we carry out a set of activities to solve the problem, either sequentially or in parallel. For example, we log the problem, analyze it, check the history or systems, perform a fix, and confirm that the issue is resolved. These are our process activities or tasks.
The valuable output of this process is a solved problem and, ultimately, a happy customer. Similar to the Start Event, now the End Event is “problem is solved.”

Processes are organizational assets and a crucial part of every company to connect strategies, people and technologies. Whether it is a startup or a large company, processes are needed to define how things are being done. In addition to the relationship between processes, strategies and people, there is a strong connection between processes and IT systems (technology): each IT system needs business processes to be defined. For example, a CRM system follows a set of business processes related to customer relationship management.
Seeing Processes End to End
The example above is simple, but in reality, processes are often connected to each other. That means, usually the outcome of one process can become the starting point of another.
For instance, in a company:
- The Booking process connects to the Delivery process.
- Delivery connects to Invoicing.
- Invoicing connects to Financial Reporting.
When we look at these connections together and gain a bird’s-eye view, we call it seeing the process end to end, such as: from booking to reporting. That’s why you sometimes see that the naming of the processes are different: When you are taking an end to end view, you don’t name the process “Customer Problem Management”, you name “Problem to Resolution”.
As the dependencies and complexities of the business processes are increasing, we see more and more companies use the end to end perspective, to ensure that they are seeing the whole journey, not just a part of it.
Defining Business Process Management
Now that we know what is a process, let’s focus on the definition of business process management: Beyond standard definitions, Business Process Management (BPM) can be described as:
The art and methodology of identifying, understanding, analyzing, improving, implementing, and controlling business processes across the organization, with the aim of creating value for both the organization and its stakeholders.
Value creation through BPM is essential. We do not manage processes simply for the sake of having them, or to show somewhere or to someone that we have beautifully documented processes. Instead, we manage and improve them to achieve tangible benefits, such as:
- Cost recovery
- Customer satisfaction
- Transparency
- Time savings
In other words, we always aim to improve one or more key performance indicators (KPIs) through effective business process management. We can also describe these aims as effectiveness and efficiency of the processes, leading to productivity.
Modeling and documenting processes are beneficial, but without a clear purpose or defined value does not unlock the full potential of business process management.
Now again take the example of Customer Problem Management (or, Problem to Solution in end to end view) process: The main KPI may be average time taken to resolve the problem. By using the business process management art and methodology, we aim to improve this KPI. When we solve the problems faster, we will have happier customers and employees, and that leads to higher efficiency and more revenue for the organization.
In another scenario, the main KPI may be the rate of problem resolution. In this case, we are solving more problems by improving the process, and again it means having happier customers and employees, and more revenue for the organization.
BPM: Methodology and Art
BPM is both a methodology and an art.
There are several BPM methodologies and frameworks available from different sources. Although the naming and packaging may vary, most follow a similar structure: Identify, Improve, Implement, and Control. These represent the “hard” skills of BPM and include techniques, notations, and tools. For a successful business process management we need to have required infrastructure and tools, and also process excellence managers need to have a good level of knowledge on the methodology, techniques and tools (including business process management softwares).
But BPM is also an art. There is rarely a single best way to design or redesign a process. The effectiveness of a process model often depends on the organization’s context, and the experience and expertise of the business process manager or the team of BPM. That means, two or more different process models might serve the same purpose equally well.
The artistic side of BPM also comes from human interaction. Implementing processes involves collaboration, communication, and change management. While there are frameworks and techniques for effective stakeholder engagement, much of it relies on interpersonal skills and experience. Now we can say that being a successful process excellence manager is not just about good knowledge and ability on methodologies, techniques and tools, but also about high level of “soft” skills.
BPM as a Continuous Cycle
Business Process Management is not a one-time project. It is a cycle, a culture, and a mindset of continuous process improvement.
You may be familiar with the PDCA (Plan, Do, Check, Act) concept, which is cyclical in nature. BPM follows a similar approach. We cannot simply identify, model, analyze, improve, and implement a process once and consider it finished.
As businesses evolve, processes must also be updated and aligned with new requirements, stakeholder needs, and market expectations. For example, 20 years ago your company didn’t have the need for an “Online Payment” process, but today, it is necessary for them. If we see BPM as a project, not a cycle, we never include the “Online Payment” process in our business process landscape.
But there is also a possibility to define process improvement projects. We will discuss this later in this article.
Business Process Management Lifecycle
As briefly mentioned before, the business process management lifecycle (BPM lifecycle) is defined in various forms, but the core principles and steps are the same.
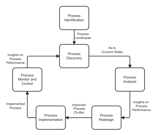
One of the depictions of the BPM lifecycle is as follows:
- Process Identification
- Process Discovery
- Process Analysis
- Process Redesign
- Process Implementation
- Process Control
Let’s have a closer look to each step or phase of this lifecycle:

Process Identification: In this step we define the processes of the organization in high level and abstract format. The deliverable of this step is to have a clear process landscape (process architecture) that shows the processes and ideally their relationship. We call this Level 1 processes, and then in next steps it will be decomposed to lower levels, until at least level 4 of details which will be the process in a level of details which are suitable for using the process for day to day operations.
Usually we have 3 process categories: Core or operational processes, Management processes, and Support processes. In some references, the management and support processes are combined into one category.
The core or operational processes are those processes which are directly connected to our value creation for customers. In a simple format, these processes are directly connected to creation and delivery of our products and services. It may include procurement, manufacturing, warehousing, selling, delivery and after sales processes.
The supporting processes are not directly connected to our value creation, but they are needed to support the core processes. This category may include human resources management, financial management, information technology management processes.
The management processes are needed for effective management of the organization. This category may include strategic planning, risk management and similar processes.

At the end of the process identification phase, you will have a list of high-level (Level 1) business processes. This list should not be so long, as we are still in level 1. Usually you find around 10 to 20 high-level business processes.
Process Discovery: In this step we need to understand the as-is or current state of the processes. This step can also be done just for one process (or one end to end process) in focus.
For understanding the tasks and responsibilities of the processes, we usually use techniques such as interviews, focus groups, observations and document analysis. It will help us to find out what is exactly being done today.
In this step, we use process modeling notation, such as BPMN 2.0. BPMN stands for Business Process Model and Notation, and it includes a set of symbols and rules to design a visual representation of the process. This visual model will help us and the stakeholders of the process to better understand it.
We also try to understand the different roles and responsibilities in the process, to understand the handovers and involved stakeholders.
Process Analysis: In this step we try to find the areas in the process that we can actually improve. We first try to define the aim of the improvement, such as making the process faster, or cost recovery. Then we look for bottlenecks, unnecessary handovers, waiting times, activities that can be done digitally, parallel activities, etc.
If there are some data about the process available, we gather and analyze the data. Then by using techniques like root cause analysis, we find what is the underlying problem and then we come up with some improvement ideas, with the help of process owner and subject matter experts.
One of the modern technologies in process analysis is called “Process Mining”, which utilizes the data generated by the processes (event logs) to analyze each step of the process.
Another common approach in the process analysis is to look into the manual activities of the process and try to find ways to automate them. The term “Robotic Process Automation” refers to tools and softwares designed to automate manual tasks.
Process Redesign: Now that we analyzed the process, we are able to redesign it. In the redesign we actually improve the process, and we expect that we have some improvements in our KPI and we will reach the aim of the improvement.
Process Implementation: The process is going to be changed slowly or like a big bang? Is there any training or awareness for the process needed? What is the timeline for the implementation? Is IT development needed? These kinds of questions need to be answered in the process implementation step.
Some improvements may be quick and can be implemented with less effort. We call these improvements “Quick Wins”. Some others may require more time and resources, and we will plan these major changes to be implemented.
Process Control: Now it is the time to check if the process actually improved or not. We need to actively monitor our KPI to see if we are getting better or not. Sometimes, we see that our solutions for improvement were not really effective, so we need to think about another solution. Sometimes, we find some new areas for improvement. All of these topics will be in process control and monitor step.
That was a summary of the different steps in the BPM lifecycle. Of course, in practice, there are some overlaps and changes in the lifecycle, but the principles and the general format remains the same.
The Value of Business Process Management
Even the first steps of BPM bring visible value. Identifying and documenting processes create visibility and transparency, which are valuable in themselves.
As we move further, analyzing and improving processes unlock additional value such as agility, cost savings, and improved customer satisfaction.
Let’s revisit the Customer Problem Management example:
- If we accelerate this process, we resolve problems faster, which increases customer satisfaction.
- If we define clear roles and responsibilities, teams can manage problems more effectively.
- If we automate parts of the process or integrate artificial intelligence, we reduce manual effort and respond faster.
There are many ways to enhance a process depending on its context, requirements, and the underlying issues. Business Process Managers or Process Excellence Managers are the enablers and facilitators who identify, analyze, improve, implement, and control processes across the organization. They are not necessarily the domain subject matter experts (SME), they bring the art and methodology and facilitate the business process management.
We mentioned art and methodology a couple of times. Now let’s deep dive and see why we see both aspects in business process management.
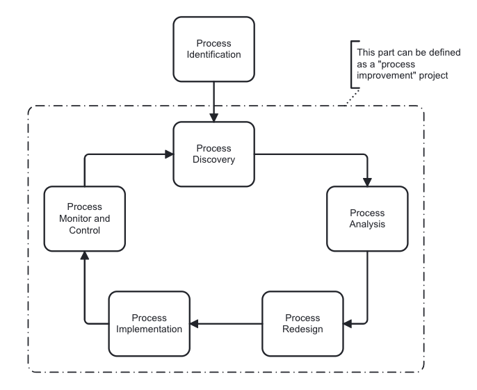
Business Process Improvement as a Project
But, the question is: Is it possible to define a process improvement project in a defined scope, to achieve a set of defined objectives and improvements? The answer is yes. Inside the BPM cycle, it is possible to define projects.
For example, in the Order-to-Cash (OTC) end-to-end process, there are subprocesses such as order receipt, processing, delivery, invoicing, and reporting. If a problem arises in order delivery, we might initiate an Order Delivery Process Improvement project and improve this process.

Methodologies such as Lean Six Sigma are focusing on managing process improvement projects, especially in a manufacturing context. There are a lot of similarities between the methodologies of Lean Six Sigma and BPM, however, the main difference is seeing the processes in cyclic context or project context.
Lean Six Sigma (for process improvement projects) follows a set of phases called DMAIC. DMAIC stands for Define, Measure, Analyze, Improve and Control. As you see, it is similar to BPM lifecycle that we defined earlier. But the focus of Lean Six Sigma is to deliver value through a process improvement project, while BPM lifecycle is about managing and maintain the whole business process landscape in the organisation.
In other words, if we want to improve a process and define it as a project, we can use the Lean Six Sigma methodology. However, every project has a start and an end. Once a process improvement project is completed, we should treat it as part of an ongoing cycle and be ready to define new improvement projects whenever necessary. Business process management is a journey, not a one year project, for example. We use the term “Continuous Improvement”, to emphasize on the cyclic nature of business process management.
Common Challenges in BPM
Interesting fact: Despite its structured methods, BPM challenges are often not technical. There are a lot of literature about technical parts of BPM, while the main difficulties usually arise from organizational culture and change management rather than from software or tools.
Having a practical methodology and modern tools and software are valuable, but many companies fail to become process oriented, although they have very good infrastructure. A big part of business process management is about people, and changing the people’s mindset is not always easy.
Common challenges include:
- Resistance to change
- Lack of stakeholder buy-in
- Difficulty in shifting mindsets
- Departmental silos
Implementing process management software is much easier than changing how people think and work. For an organization to become truly process-oriented, people must adapt to think beyond their departments (break the silos) and focus on end-to-end value creation.
Final Words
Business Process Management combines both methodology and art. It provides a structured yet flexible approach to how organizations function and improve. We create value for the organization through effective business process management. Business process managers or process excellence managers of the enablers/facilitators of the BPM lifecycle in an organization.